简体中文
繁體中文
English
 
作者邦 | 书作者营销网站——网站安全(连载二十七)







网站安全

作者邦网站模式为C2C2B,由用户独立操作、隐私密码管理的,书作者营销网站。 


用户独立操作 

作者邦书作者网站属于作者个人独立网站,独立账户,书作者用户可独立操作,整理、上传、修改个人网站内的所有内容。 


用户隐私密码 

书作者个人网站安全保障,可以自己设置一个安全系数比较高的隐私密码,由书作者自主设置,只有自己知道。 保证网站的私密性,防止网站信息被篡改、伪造、假冒,保证信息安全。 



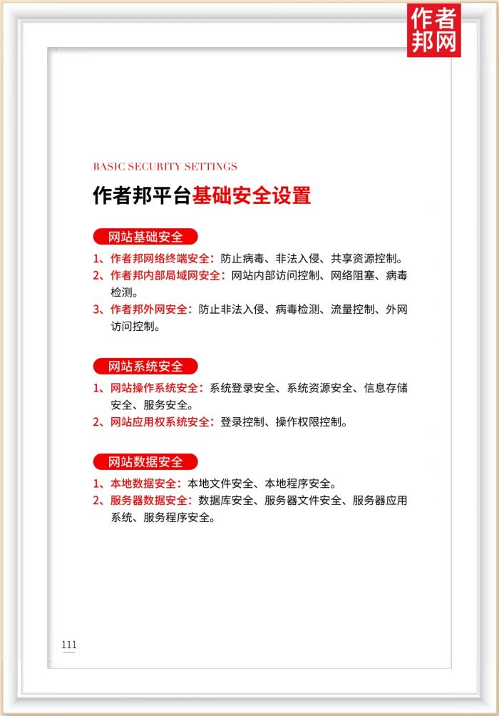
作者邦平台基础安全设置 

网站基础安全

 1、作者邦网络终端安全:防止病毒、非法入侵、共享源控制。

2、作者邦内部局域网安全:网站内部访问控制、网络阻塞、病毒检测。

 3、作者邦外网安全:防止非法入侵、病毒检测、流量控制、外网访问控制。


 网站系统安全 

1、网站操作系统安全:系统登录安全、系统资源安全、信息存储安全、服务安全。 

2、网站应用权系统安全:登录控制、操作权限控制。 


网站数据安全 

1、本地数据安全:本地文件安全、本地程序安全。 

2、服务器数据安全:数据库安全、服务器文件安全、服务器应用系统、服务程序安全。










出书大师 | 作者入驻 | 关于我们 | 网站安全 | 联系我们 | 网站首页 | 加盟代理 


Copyright ©2018 zuozhebang.cn 版权所有:真自信息科技(上海)有限公司

网站备案号: 沪ICP备18003907号-3 沪ICP备18003907号-2|出版物经营许可证: 新出发沪第U7332号|计算机软件著作权登记证书:软著登字第3440436号|广播电视节目制作经营许可证:(沪)字第04185|

网络文化经营许可证编号:沪网文(2021)1152-084号|增值电信业务许可证号:沪B2-20201633|股权代码:368155

公司地址:上海市闵行区新源路1356号正珏科技园A座316室