简体中文
繁體中文
English
 
作者邦 | 书作者网站后台操作与详解——自品牌名称(连载三十五)







自品牌名称

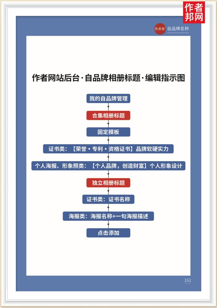
自品牌相册标题,根据所上传的照片类型以及内容编辑标题


信息保存

信息上传完成后,点击添加,保存上传的内容


如: 

证书合集相册:【荣誉▪专利▪资格证书】品牌软硬实力

证书归类相册:畅销书作家拉李莎老师——作品《霓裳别曲》作品登记证书

个人形象摄影相册:【每个人都是一个品牌】个人风采形象摄影

个人形象摄影归类相册:个人形象摄影——传统唐装,古朴沉稳,文化敬意










出书大师 | 作者入驻 | 关于我们 | 网站安全 | 联系我们 | 网站首页 | 加盟代理 


Copyright ©2018 zuozhebang.cn 版权所有:真自信息科技(上海)有限公司

网站备案号: 沪ICP备18003907号-3 沪ICP备18003907号-2|出版物经营许可证: 新出发沪第U7332号|计算机软件著作权登记证书:软著登字第3440436号|广播电视节目制作经营许可证:(沪)字第04185|

网络文化经营许可证编号:沪网文(2021)1152-084号|增值电信业务许可证号:沪B2-20201633|股权代码:368155

公司地址:上海市闵行区新源路1356号正珏科技园A座316室